Katalog informacij javnega značaja
OSNOVNI PODATKI O KATALOGU
Naziv zavoda
Osnovna šola Pesnica
Pesnica pri Mariboru 44
2211 Pesnica pri Mariboru
Slovenija
02 654 42 00
02 654 42 01
02 654 42 03
Odgovorna uradna oseba
ravnatelj
Datum ponovne objave kataloga
06.01.2016
Datum sprejema kataloga
06. 01. 2016
Datum zadnje spremembe
06. 01. 2016
Katalog je dostopen na spletnem naslovu
www.ospesnica.si
SPLOŠNI PODATKI O ZAVODU IN INFORMACIJAH JAVNEGA ZNAČAJA S KATERIMI RAZPOLAGA
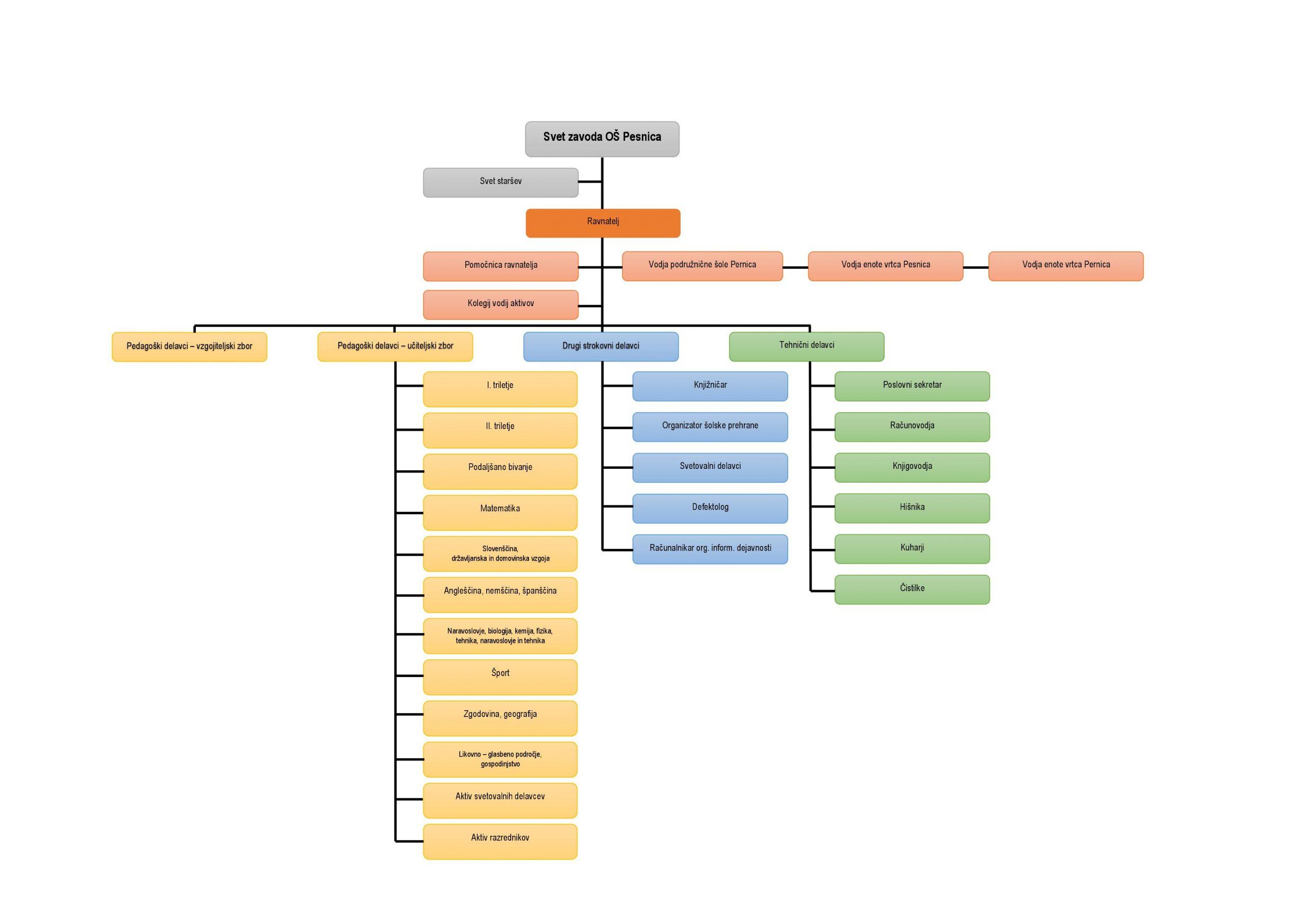
Organigram in podatki o organizaciji zavoda
Kratek opis delovnega področja zavoda
osnovnošolsko izobraževanje ter vzgoja in varstvo predšolskih otrok
Seznam vseh notranjih organizacijskih enot
Osnovna šola Pesnica
Podružnična šola Pernica
Enota vrtca Pesnica
Enota vrtca Pernica
Organigram zavoda
Kontaktni podatki uradne osebe, pristojnih za posredovanje informacij
Pristojna oseba
ravnatelj
Seznam zakonov, podzakonskih aktov in predpisov
Evropskih skupnosti z delovnega področja organa (preko državnega, lokalnega oziroma evropskega registra predpisov)
Notranji predpisi:
- Akt o ustanovitvi
- Pravilnik o podrobnejših kriterijih in postopkih za dodelitev sredstev za subvencioniranje šolske prehrane
- Pravilnik o podrobnejših kriterijih in postopkih za dodelitev sredstev za subvencioniranje šole v naravi
- Pravilnik o prilagajanju šolskih obveznosti
- Pravila o hišnem redu na Osnovni šoli Pesnica
- Državni predpisi
- Zakon o zavodih
- Zakon o organizaciji in financiranju vzgoje in izobraževanja
- Zakon o šolski inšpekciji
- Zakon o delovnih razmerjih
- Zakon o javnih uslužbencih
- Kolektivna pogodba za negospodarske dejavnosti v RS
- Zakon o sistemu plač v javnem sektorju
- Pravilnik o napredovanju zaposlenih v vzgoji in izobraževanju v nazive
- Pravilnik o pripravništvu in o strokovnem izpitu strokovnih delavcev na področju vzgoje in izobraževanja
- Kolektivna pogodba za dejavnost vzgoje in izobraževanja
- Pravilnik o uvrstitvi delovnih mest direktorjev s področja šolstva in športa v plačne razrede znotraj razponov plačnih razredov
- Pravilnik o napredovanju zaposlenih v vrtcih in šolah v plačilne razrede
- Pravilnik o upravljanju učbeniških skladov
- Zakon o javnih naročilih
- Pravilnik o pogojih, ki jih morajo izpolnjevati vozila in vozniki vozil, s katerimi se vozijo skupine otrok
- Zakon o knjižničarstvu
- Odredba o obvezni vsebini razpisne in ponudbene dokumentacije
- Zakon o varstvu osebnih podatkov
- Zakon o dostopu do informacij javnega značaja
- Zakon o splošnem upravnem postopku
- Zakon o osnovni šoli
- Zakon o vrtcih
- Zakon o usmerjanju otrok s posebnimi potrebami
- Pravilnik o preverjanju in ocenjevanju znanja ter napredovanju učencev v osnovni šoli
- Pravilnik o dokumentaciji v OŠ
- Pravilnik o dokumentaciji v vrtcu
- Pravilnik o šolskem koledarju za OŠ
- Pravilnik o zbiranju in varstvu osebnih podatkov na področju osnovnošolskega izobraževanja
- Pravilnik o zbiranju in varstvu osebnih podatkov na področju predšolske vzgoje
- Pravilnik o publikaciji o OŠ
- Pravilnik o publikaciji vrtca
- Pravilnik o pravicah in dolžnostih učencev v osnovni šoli
- Pravilnik o podrobnejših pogojih za organizacijo nivojskega pouka v 9-letni osnovni šoli
- Pravilnik o preverjanju in ocenjevanju znanja ter napredovanju učencev v 9-letni osnovni šoli
- Pravilnik o dokumentaciji v 9-letni osnovni šoli
- Pravilnik o nacionalnem preverjanju znanja v osnovni šoli
- Odredba o smeri izobrazbe strokovnih delavcev v devetletni osnovni šoli
- Pravilnik o financiranju šole v naravi
- Pravilnik o subvencioniranju šolske prehrane učencev v osnovnih šolah
- Pravilnik o metodologiji za oblikovanje cen programov v vrtcih, ki izvajajo javno službo
- Pravilnik o plačilih staršev za program v vrtcih
Predpisi EU
- Na našem področju ni predpisov, ki bi bili regulirani s strani EU
Seznam predlogov predpisov (preko državnega oziroma lokalnega registra predpisov)
Predlogi predpisov
- V postopku ni nobenega predloga predpisov.
Seznam strateških in programskih dokumentov po vsebinskih sklopih
Seznam strateških in programskih dokumentov
- Letni delovni načrt (LDN).
- Učbeniški sklad.
Seznam vrst upravnih, sodnih ali zakonodajnih postopkov
Vrste postopkov, ki jih vodi organ
- Vpis v prvi razred.
- Odločanje o pritožbah na dajanje informacij javnega značaja.
- Postopki priznavanja tujega izobraževanja.
Seznam javnih evidenc, s katerimi organ upravlja
Seznam evidenc
- Jih ni.
Seznam drugih informatiziranih zbirk podatkov
Seznam zbirk
- Popis nepremičnin in premoženjskega stanja zavoda.
- Evidenca posnetkov videonadzornega sistema na centralni šoli v Pesnici.
Najpomembnejši vsebinski sklopi drugih informacij javnega značaja oziroma seznam posameznih dokumentov
- Sklopi informacij – sledijo razčlenjenemu opisu delovnega področja organa.
- Objave že posredovanih informacij javnega značaja.
OPIS NAČINA DOSTOPA DO DRUGIH INFORMACIJ JAVNEGA ZNAČAJA
Opis dostopa do posameznih sklopov informacij
- Večina informacij je dostopna prek spleta www.ospesnica.si ob vsakem času.
- Informacije so fizično dostopne v delovnem času na sedežu šole.
Stroškovnik
- Vpogled v zahtevano informacijo javnega značaja je brezplačen. Zaračunamo vam lahko materialne stroške, ki nastanejo pri posredovanju informacij javnega značaja.
